大扫荡!Temu一夜下架32站点链接

当前,“黑五网一”备货已经进入高峰期,据透露,不少卖家备货资金已经占了年度预算的40%以上,就在这个紧要关头,Temu跨境出海卖家担心的事情还是来了。
近日,Temu欧洲站32个站点中大量商品链接都被下架,库存状态显示“禁售”,出海卖家都在担心今年黑五爆单可能会沦为泡影。

一、Temu欧洲站突发大规模下架
这场大规模下架行动中,玩具、五金、园艺等高风险类目首当其冲,其中,玩具品类成为重灾区。多位玩具类卖家反映,其商品链接在黑五前被批量下架;
此次筛查标准极为严格,凡是带有刀刃形态、武器结构、有害化学物质,或被欧盟检测机构认定存在安全隐患的商品均被禁售;甚至部分合规备案的园艺剪刀、儿童积木套装,也因平台“宁可误杀,不留隐患”的原则暂时下架;

平台同时整治了重复铺货和知识产权侵权问题,对多账号售卖同款商品以及未经授权使用图片或设计的行为进行了批量处理。
这次行动正值黑五购物季前,平台建议商家主动检查商品描述、主图和详情页,及时调整或申诉,以减少对销售的影响。
二、平台合规收紧的持续升级
这场下架风暴并非毫无预兆,而是平台合规收紧的持续升级。
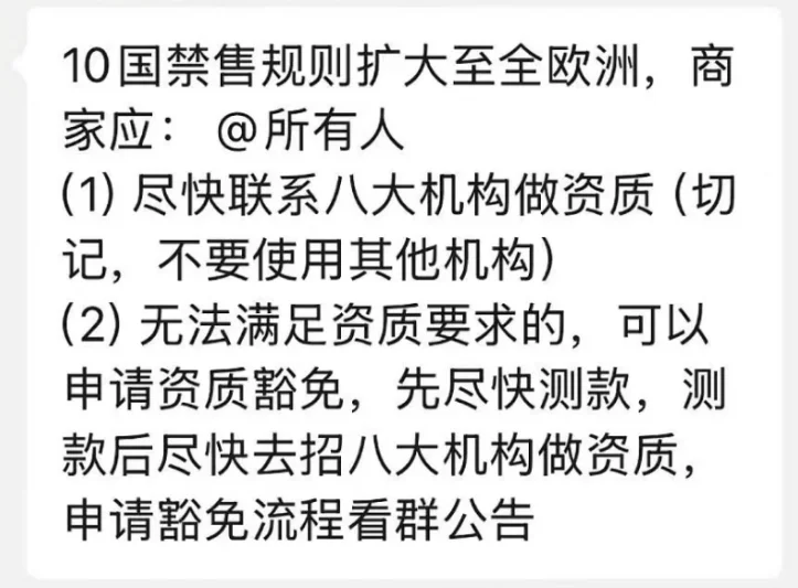
一个月前,Temu就释放出管控信号——玩具类目保证金将大幅上调至3万元。这一政策覆盖德国、法国、荷兰、芬兰、比利时、奥地利、丹麦、瑞士、列支敦士登和挪威等十个欧洲核心市场。部分德国站卖家累计需缴金额甚至达7万元,远超中小卖家现金流承受范围。
与此同时,平台进一步收紧检测机构资质,仅认可莱茵(TÜV Rheinland)、欧陆(Eurofins)等八家权威机构的检测文件。这类机构的检测周期长达15-30天,平台却要求所有卖家在12月31日前完成提交;

这让运营数十甚至上百个SKU的中小卖家陷入两难——要么放弃部分SKU,要么承担高额检测成本赶工提交。
随着原本仅针对10国的玩具禁售规则扩展至全欧洲32个站点,整治影响范围持续扩大,不少卖家的黑五旺季计划彻底泡汤。
下架潮的集中爆发,背后是多重因素的共同推动。
一方面,法国媒体此前报道某平台因销售儿童敏感玩具及具攻击属性的商品陷入舆论风波,不仅面临监管调查,还遭遇消费者集体投诉。这一事件让Temu加速启动自查,避免重蹈覆辙。

另一方面,更深层次的原因在于欧盟对跨境电商的监管全面升级。11月13日,欧盟各国财长达成一致,将原计划2028年取消的150欧元以下小额包裹关税豁免政策,提前至2026年执行。
新政策还包含两项关键调整:一是对每个进口包裹额外收取约2欧元的处理费,二是通过数字化海关系统加大审查力度。对中小卖家而言,这意味着成本大幅增加——以月发1000个包裹的卖家为例,仅新增处理费就需多支出2000欧元,叠加关税后利润空间被严重挤压。
此外,作为欧盟指定的“超大在线平台”,Temu需严格遵守《数字服务法案》(DSA),若因商品安全问题引发投诉,可能面临最高全球年营业额6%的罚款,这也成为其大规模下架的核心推手。
三、对跨境电商行业的启示
平台转向“合规+本地化”精细化运营
未来趋势上,Temu正从”低价铺货”模式转向”合规+本地化”的精细化运营。平台计划在2025年底前将英国本土订单占比提升至50%,同时,Temu还将在欧洲推广广告投放功能,为商家提供更多营销工具和流量支持。

合规经营成“必答题”
对整个行业而言,合规经营已从“选择题”变为“必答题”。
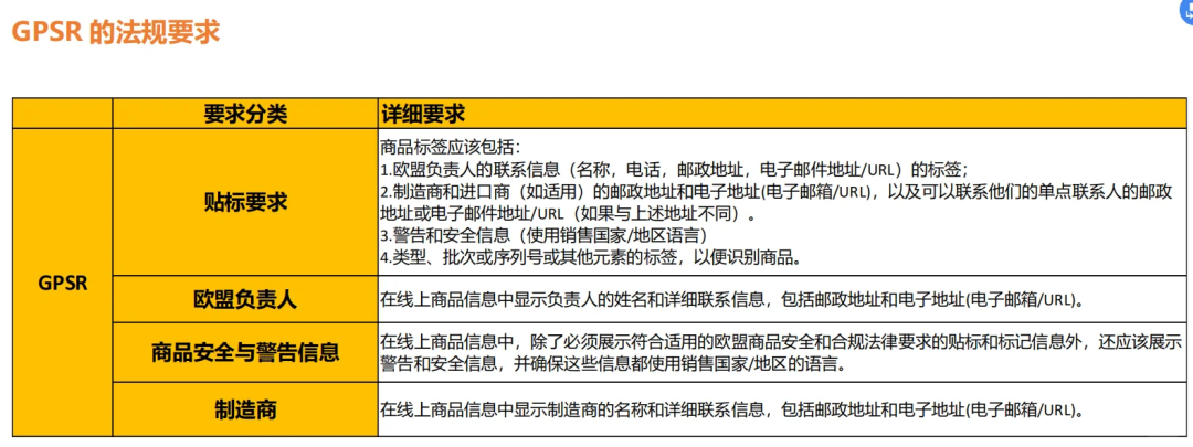
随着欧盟《一般产品安全法规》(GPSR)、《数字服务法案》(DSA)等法规的严格执行,玩具需过CE认证、食品接触类需符合LFGB标准、电子类需满足RoHS指令,任何一项不合规都可能导致下架或高额罚款。而2026年小额包裹关税政策的实施,将进一步倒逼商家转向本地化供应链。

商家的突围路径
面对行业变革,商家的突围路径逐渐清晰。
# 在合规基础上,供应链本地化是关键,可通过入驻平台本地仓、与欧洲本地供应商合作,缩短物流链路、规避关税风险;
# 差异化运营与产品创新则是摆脱同质化竞争的核心,比如针对欧洲消费者的环保需求推出可降解材质产品,聚焦细分市场开发符合安全标准的小众品类;此外,善用Temu站内广告、商机探测器等工具,精准对接目标客群,也能在合规前提下提升销量。
黑五前的这场下架风暴,本质上是欧洲跨境电商市场从野蛮生长迈向成熟规范的必经之路。短期阵痛虽难避免,但长期来看,合规化、本地化的趋势将让市场竞争更公平有序。
对卖家而言,这既是挑战也是转型契机——布局新兴市场渠道,构建多元化销售矩阵,搭配准选品策略,才能在欧洲市场站稳脚跟,在行业洗牌中脱颖而出。

































