补税1.6亿!跨境大卖自查

此次补缴税款,一定程度上说明其在跨境关联交易上存在税务合规问题,尤其是疫情期间防护用品的大额交易。疫情期间赚到的钱在近几年又慢慢亏光了。
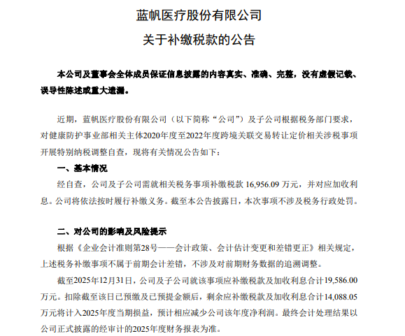
初海视野最新获悉,1月31日,上市医疗大卖蓝帆医疗发布公告披露,公司及子公司根据税务部门要求,对健康防护事业部相关主体2020年度至2022年度跨境关联交易转让定价相关涉税事项开展特别纳税调整自查。
经自查,公司及子公司需就相关税务事项补缴税款16956.09万元,并对应加收利息。公司将依法按时履行补缴义务。截至本公告披露日,本次事项不涉及税务行政处罚。
截至2025年12月31日,公司及子公司就该事项应补缴税款及加收利息合计19586.00万元。
转让定价是指企业集团内部(例如母公司、子公司、兄弟公司之间)在进行交易时(如买卖商品、提供劳务、转让技术、提供贷款等)所确定的价格。而此次自查的项目涉及跨境关联交易,意味着交易发生在不同国家或税收管辖区的关联公司之间。
例如,蓝帆医疗在中国的母公司向其在新加坡或香港的子公司销售产品。

蓝帆医疗需要自查的核心原因,可能是税务部门担心企业利用这种内部定价的权力进行 “税务筹划” ,从而侵蚀国家的税基。
比如向低税率地区转移利润:如果中国的母公司以极低的价格将产品卖给位于低税率国家(如某些避税地)的子公司,那么利润就留在了低税率的子公司,中国母公司的利润和应纳所得税就变少了。
税务部门要求这种跨境关联交易必须遵循 “独立交易原则” 。也就是说,内部定的价,必须和与没有关联关系的独立第三方在相同或类似条件下交易的价格大体一致。
2020-2022年度正好是疫情高峰期,健康防护用品在全球需求旺盛,跨境交易量和金额往往非常巨大。
税务部门质疑蓝帆医疗在疫情期间,可能通过调整卖给自家海外公司的产品价格,把本应留在中国的高额利润转移到了海外,从而少交了中国的企业所得税。
从此次蓝帆医疗公布的自查结果看,其显然存在不合规的税务问题,才需要补税,而且金额不小。
对于已经连续多年亏损的蓝帆医疗而言,此事无疑是雪上加霜。
初海视野了解到,蓝帆医疗预计2025年归母净利润亏损6.5亿元至8.5亿元,亏损同比有所扩大。
亏损主要原因有三个方面:
一是健康防护事业部的经营亏损。受2025年新落地的国际贸易政策影响加剧了手套业务的量价竞争压力;
二是补税支出,因跨境关联交易转让定价进行特别纳税调整,一次性补缴税款及利息约1.4亿元;
三是固定资产减值计提。
以上原因共同导致其净利润大幅下降。

(截图来自百度股市通)
根据蓝帆医疗的官方年报,2022年-2025年,蓝帆医疗每年都亏损数亿元,而2021年的归母净利润为却达到惊人的11.56亿元。疫情期间获得的巨大利润,使其忽略了税务合规的风险,而今蓝帆医疗不得不为此付出巨大的代价。(本文来转载自:初海视野)

































