干货:亚马逊卖家FBM自配送12个常见问题全解析




FBM特别适合以下几类卖家:
预算有限的新手卖家:不想一开始就投入大量资金,可以灵活规划投入成本,自行选择物流承运商和配送方式
测试新品阶段:小批量测试市场反应,边测品边调货,降低试错成本
库存管理压力大:不想提前大量备货占用资金,可以灵活选择国内仓库或海外仓,长尾商品用国内仓控制成本,以及不适合FBA的品类(比如重型大件等)放海外仓加快配送
多品类多市场拓展:可以在20多个站点销售,不受FBA品类限制,只要是合规商品都可以尝试
自主灵活地选择物流方式:可以选择亚马逊官方推荐服务,也可以自主联系第三方物流商,根据不同地区灵活选择
简单来说:如果您处于起步阶段、测试新品、需要灵活管理库存、或想要更多物流选择权,FBM都值得考虑。

完全可以!混合策略的好处是可以降低仓储成本,分散风险,灵活应对旺季。
建议您根据商品特性灵活选择:
FBA处理:高周转、刚需热销、标品、体积重量适中的商品
FBM处理:低周转、长尾、定制品、新品、超大件、超重件、客单价低或极高、受平台入库限制商品

根据商品特性和业务阶段选择配送模式:
中国直发模式:
适合场景:
轻小件商品:配饰、小工具等
新品测试:边测品边调货,灵活调整
低成本起步:启动快、投入小
库存灵活:无需提前大量备货
定制类商品:无法提前备货,需要出单后客制化
海外仓模式:
适合场景:
大件/超大件商品:家具、家电、健身器材等
高客单价商品:配送体验直接影响复购
追求快速配送:提升买家体验


亚马逊卖家自配送解决方案一览,适合不同模式需求:


加入FBM Ship+后,您现有的配送模板会升级到Ship+模板,从而按照更快的承运商时效计算运输时效,且备货时间是1个工作日,所以您能得到更快的预计送达时效。

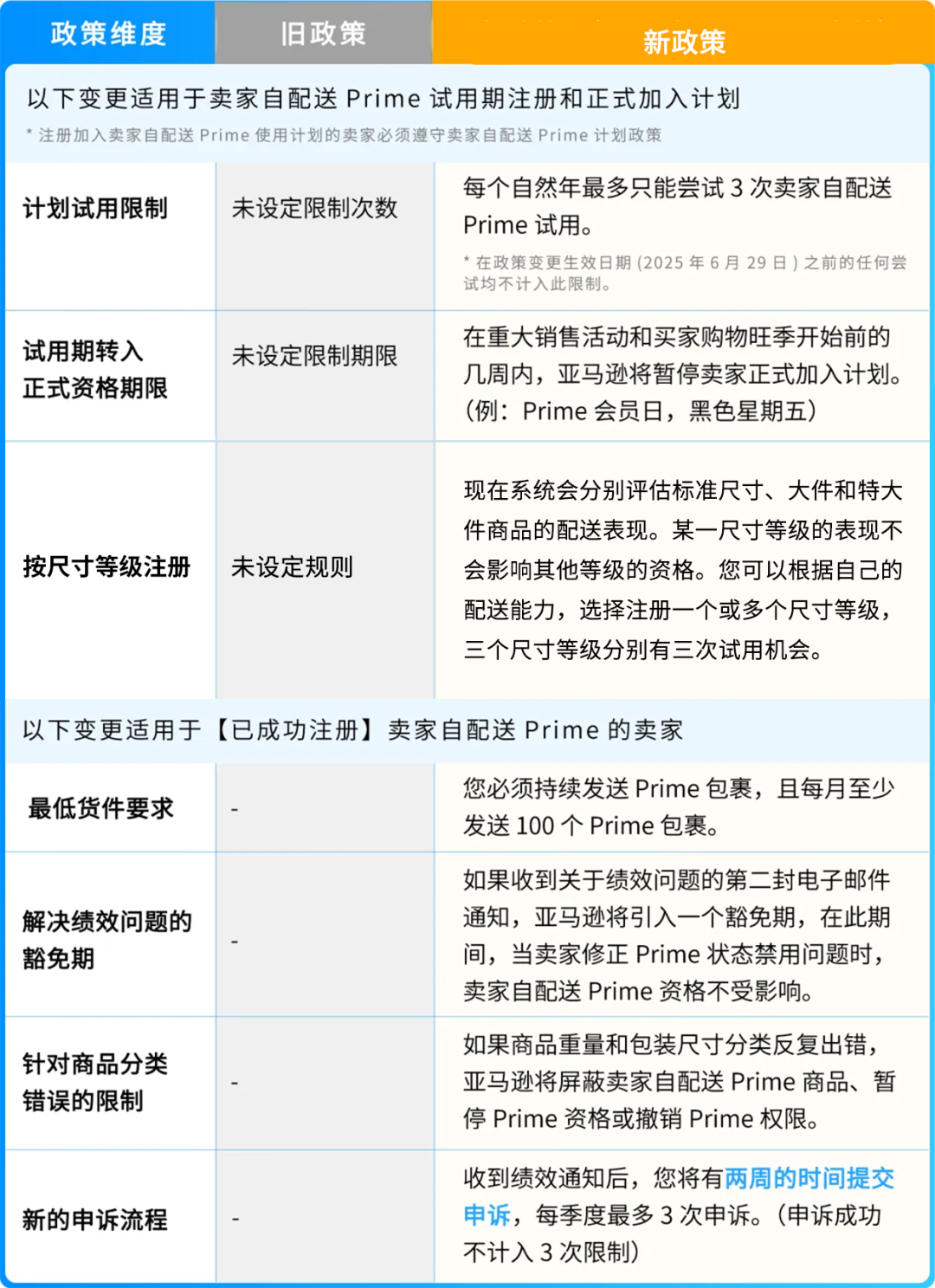
2025年亚马逊更新了SPF准入条件(以美国站为例):

欧洲站、日本站SFP注册规则不变,可登录买家平台查看。

Multi-SellerFlex(MSF)是一项专注于欧洲重型大件商品的配送计划,卖家可通过已启用MSF的海外仓履行订单,由亚马逊专属物流完成尾程派送,同时为买家提供预约配送等增值服务。
MSF可以帮助卖家提升商品曝光率,享受Prime权益,且库存管理更灵活;买家可以享受额外增值服务,顾客可以在结账时选择4小时送货上门时段,提升购物体验;卖家无需进行复杂的技术或者开发工作,可快速落地!
目前暂时仅在德国站和英国站开放。


5大核心指标:


FBM特别适合以下几类卖家:


准时交货率(OTDR) 是来衡量所有自配送的商品在卖家承诺的“送达日期”当天或之前交付给买家的指标。由于买家更愿意购买配送速度更快的商品,所以需要您准确设置运输时间和备货时间,这样买家才能在商品信息页和结算页看到预计配送时间。
目前,亚马逊已经在美国站和英国站上线了OTDR强制执行政策,如果OTDR不达标可能会导致账户停用。
在美国站和英国站销售的卖家,可以同时使用一下三个工具,来保障OTDR绩效达标。三个工具是:使用配送设置自动化(SSA),使用0-1天备货时间设置或者自动备货时间(AHT),以及购买配送服务(Buy Shipping)。


加入FBM Ship+,您可为买家提供更精准的预计送达日期,这让您的商品更具吸引力,从而提升买家下单信心,有助于提升销售额,带来平均超过34%的销售增长*。
*基于2023年7月至2024年6月卖家自配送订单的研究。该研究评估了配送时间在3天到40天之间的订单中1-5天的速度提升。转化率的增加是普遍性的,可能受到其他因素的影响,可能会发生变化,并且可能因卖家而异且随时间变化。这些数据仅供您个人使用,不构成亚马逊的建议或承诺。

加入SFP可享受Prime权益:
提升曝光,助推流量,Prime会员优先看到
免费配送吸引下单,助力销量
7×24小时亚马逊售后服务
(本文来源于:亚马逊全球开店)

































