【风险预警】亚马逊日本儿童玩具、美国衣物收纳商品合规生效!附卖家自查清单



本次更新涉及日本和美国两大站点,覆盖儿童玩具和家居重点品类。请根据您的业务对号入座,重点关注“下架日期”,这是您生意的安全红线。

风险解读:
日本站:看似有缓冲,实则已紧迫——政策已生效,距离下架日期(6月26日)仅剩约3个月。考虑到认证检测、报告准备、平台审核的周期,行动必须立刻开始
美国站:“陆续实施”——卖家将陆续收到通知,没有统一的下架日期,卖家可关注卖家平台通知

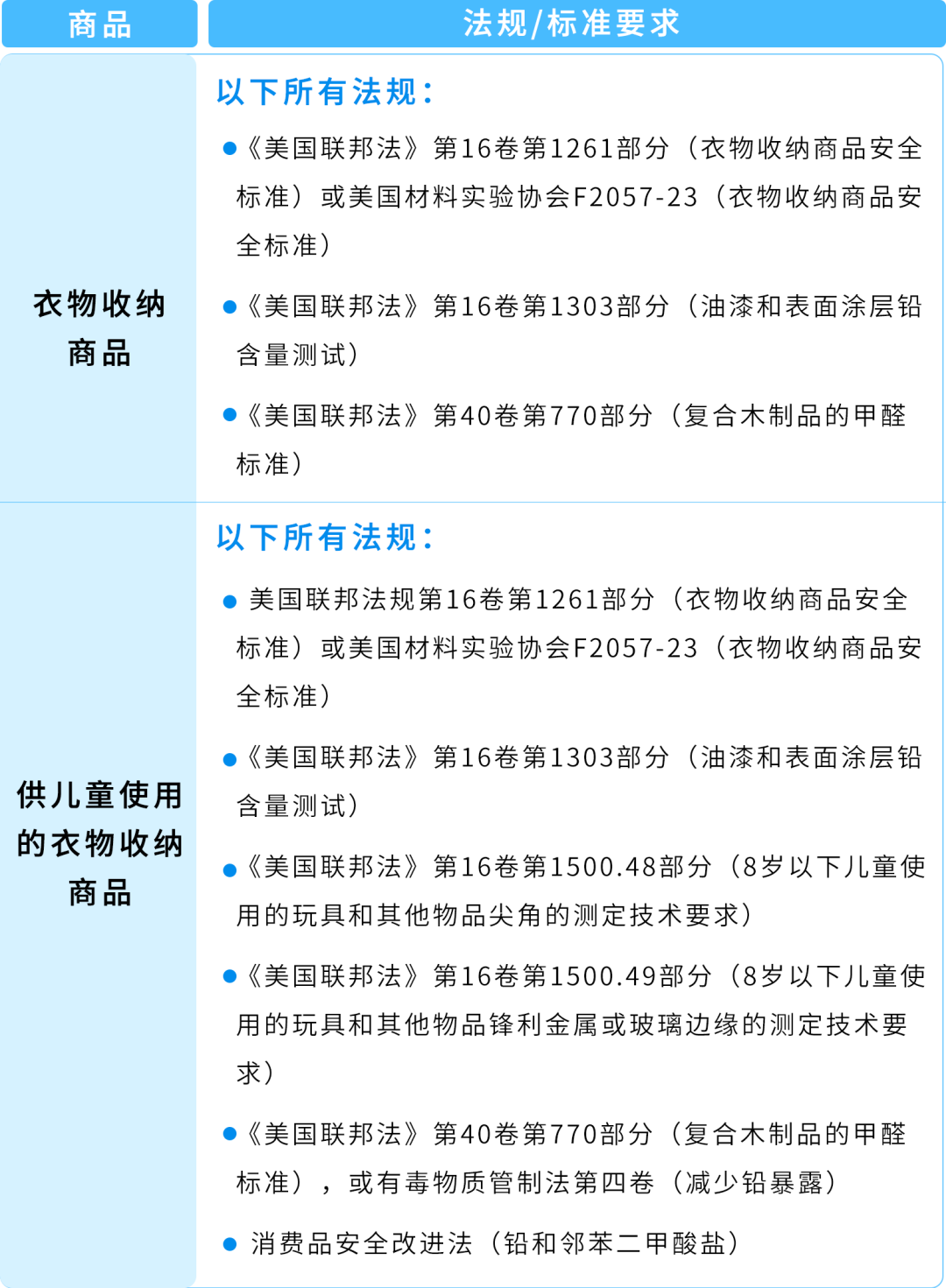
法规条文太复杂?重点都给你划好了


并非只有标着“玩具”的才是。符合以下任一特征,即可能适用:
· 商品包装上标明的年龄分级指明该玩具供 3岁以下儿童使用
· 商品的包装、展示、促销或广告均显示其适合3岁以下儿童使用
· 消费者通常认为该商品供3岁以下儿童使用
· 商品具有适合3岁以下儿童的玩乐价值,包括趣味性、教育性、创造性或启发性等要素
注意:
即使商品未明确设计为玩具,只要具有玩乐价值或对儿童有吸引力,就可能适用本政策。亚马逊会考虑设计、预期用途、特性和贴标等因素,但仅凭借这些要素,并不能使商品豁免本政策要求。

· 商品详情页:确保填写完整的商品属性
1)型号、部件编号或商品编号
2)制造商或品牌名称
3)《消费品安全法》规定的警告声明。此项并非必填,但日本经济产业省建议提供。
4)制造商建议最低使用年龄(以月为单位)或制造商最低使用年龄(以月为单位)或最低阅读年龄
注意:
商品详情页面上列出的最低年龄分级必须大于或等于检测报告上的年龄分级(例如,如果您的商品经过检测适合 36个月的儿童,则详情页面上的年龄分级必须大于或等于36个月)。
· 提交证明文件:向亚马逊提交符合日本《消费品安全法》(PSC法案)的检测报告。
复制下方链接到浏览器
https://sellercentral.amazon.co.jp/help/hub/reference/external/GKJRA3FRPRKVBJJS?mons_sel_locale=zh_CN&pageName=JP%3ASC%3ATrim-help%2Fhub%2Freference%2Fexternal%2FGKJRA3FRPRKVBJJS


这是一个有明确物理标准的定义,此类装置具有抽屉或铰链门,必须同时满足以下三点:
· 高度≥27英寸(约69厘米,即686毫米)
· 重量≥30磅(约13.6千克)
· 封闭储物空间≥3.2立方英尺(0.091立方米)及以上的封闭空间(如带门的衣柜、带抽屉的柜子)
1)典型商品:橱柜、抽屉柜、大衣柜、衣橱柜、五斗柜、门斗柜、梳妆台以及带抽屉的布艺收纳家具。
2)明确排除的商品:此政策不包括美国材料实验协会F2598标准规定的书架和货架商品、娱乐家具、办公家具、餐厅家具、珠宝首饰橱柜、床头柜、非卧室使用的临时或特殊家具、床底抽屉收纳商品、洗衣收纳或整理商品、永久附在建筑物内的内置商品,以及衣物收纳箱(例如“嫁妆箱”)。



· 所有衣物收纳商品:
1)详情页必须包含以下所有信息:
a.商品信息属性
~衣物收纳商品从地板底到商品顶部的高度
~衣物收纳商品组装完毕时的重量
~供儿童使用的衣物收纳商品:制造商建议的最低使用年龄(以月为单位)或制造商建议最低使用年龄(以月为单位)
b.图片
~产品说明书和手册:必须包含防倾倒说明和安装说明



收到通知→联系指定TIC服务商→进行检测或验证文件→完成合规
👉关于TIC服务商的更多信息可复制下方链接到浏览器查看:https://sellercentral.amazon.com/help/hub/reference/external/GUTZ2R2DD6P2UMVB
复制下方链接到浏览器
https://sellercentral.amazon.com/help/hub/reference/external/G7L7RKBERYDEJ8QQ

面对复杂要求,最怕做无用功。请按以下顺序操作,最大化节省您的团队时间:

盘点库存:检查日本站所有涉及3岁以下儿童的商品;美国站所有符合“高重储”定义的衣柜、柜子
判断类别:明确您的美国衣物收纳商品是否“供儿童使用”,这将决定您的产品合规要求和成本

日本儿童玩具卖家:联系认证机构,获取符合日本PSC法案的检测报告。同时检查Listing年龄信息
美国家具卖家:
1)联系ISO 17025认证实验室,询价并启动检测(务必说明需检测的全部标准)
2)同步设计、印制符合要求的安全警告标签
3)准备包含防倾倒和安装说明的产品手册
4)(如适用)准备儿童产品证书(CPC)和追踪标签

· 通过卖家平台的“账户状况”控制面板,提交检测报告等所需文件
· 更新商品详情页的所有必填属性
· 确保实物商品和包装已加贴所有要求的标签


请记住,在跨境电商中,“合规”是最大的确定性投资。
它购买的,是您店铺的“安全垫”,是您安心运营、持续盈利的基石。面对已生效的规则,主动管理是唯一的最优解。

































