亚马逊SIV审核被拒了怎么办?

近期,亚马逊全球开店发布👉资质审核(SIV)流程,需短短几分钟时间拍摄面部照片或录制面部视频即可高效便捷地完成审核。但同时,也收到不少卖家的反馈:
· 我如何得知自己审核是否通过验证?
· 我账号资质审核失败了,怎么办?
问题收到啦!这就为大家答疑解惑!

✅ 通过验证:
若您收到邮件告知【您的帐户信息已经通过验证,现在您可以登陆卖家平台进行后续操作】则表示您已经成功完成亚马逊卖家账户资质审核!

❎ 未通过验证:
方式一
登录卖家平台界面查看审核结果
在完成“拍摄您的面部照片”或“录制您的面部视频”后,亚⻢逊的卖家身份验证团队将审查所有信息和文档,此过程通常需要2-5个工作日。请于2-5个工作日后登录卖家平台,检查您是否可以访问卖家平台主⻚。
若您未通过验证,登录到亚⻢逊卖家平台之后,您会见到以下界面,提醒您需要重新完成身份验证。请您选择以下任一方式,并参考上述身份验证的指导,尽快完成身份验证。

方式二
等待亚马逊邮件告知
在完成“拍摄您的面部照⽚”或“录制您的⾯部视频”后,如果亚⻢逊无法基于您提交的照⽚或视频完成身份验证,那么您会收到⼀封来自亚马逊的邮件,说明⽆法完成身份验证的可能原因,并通知您重新完成身份验证。请您按照邮件指示,登录到亚⻢逊卖家平台,再次完成⾝份验证。

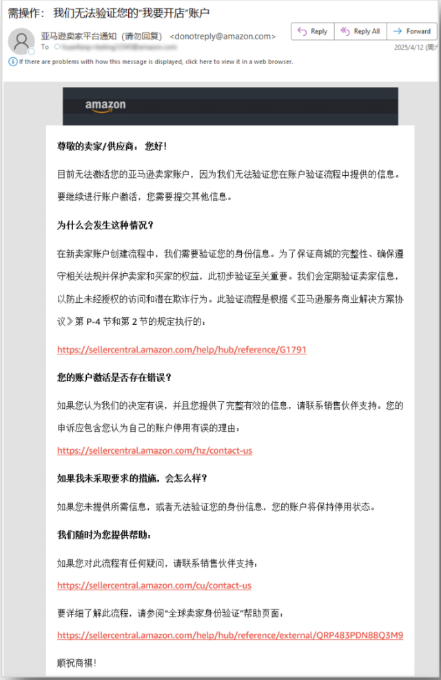
如果您的身份验证失败,您将会收到来自亚马逊的邮件:
实例一
亚马逊无法验证您的“我要开店”账户的一般原因

若您对资质审核结果有异议,您可剔除申诉请求争取再次验证的机会请点击查看👉手把手教SIV申诉。
实例二
由于您有多个亚马逊卖家账户,亚马逊无法完成您的身份验证

建议您参考以下指导,确认自己的卖家账户情况,再做出申诉请求:
1️⃣请先确认您之前是否注册过其他亚马逊卖家账户,如果您曾经有过未完成注册的亚⻢逊账户,请优先完成注册。请勿重复申请
2️⃣如果您已经有了正在运营中的亚⻢逊卖家账户,但是想要拓展到新的站点,请按照“拓展新站点”的指导继续操作。请勿重新申请新站点的亚⻢逊卖家账户
3️⃣如果您已经有了正在运营中的亚⻢逊卖家账户,但是处于账户异常的状态,请按照对应的政策进行申诉。请勿重新申请新的亚马逊卖家账户
4️⃣如果您有开设新的亚马逊卖家账户的正当业务理由,请按照邮件指示进行申诉,提供您的正当业务理由,并提供您迄今为止注册的所有亚⻢逊卖家账户及其关联电子邮件地址的列表
5️⃣如果您确认您没有注册过任何亚⻢逊卖家账户,请按照邮件指引进行申诉并表明“我没有另外的以我的名义或代表我注册的亚马逊卖家账户”
(本文来源于:亚马逊全球开店)

































